Follow the same steps that took multiple wellness brands to $500k/month+ with
The Scale Wellness Roadmap
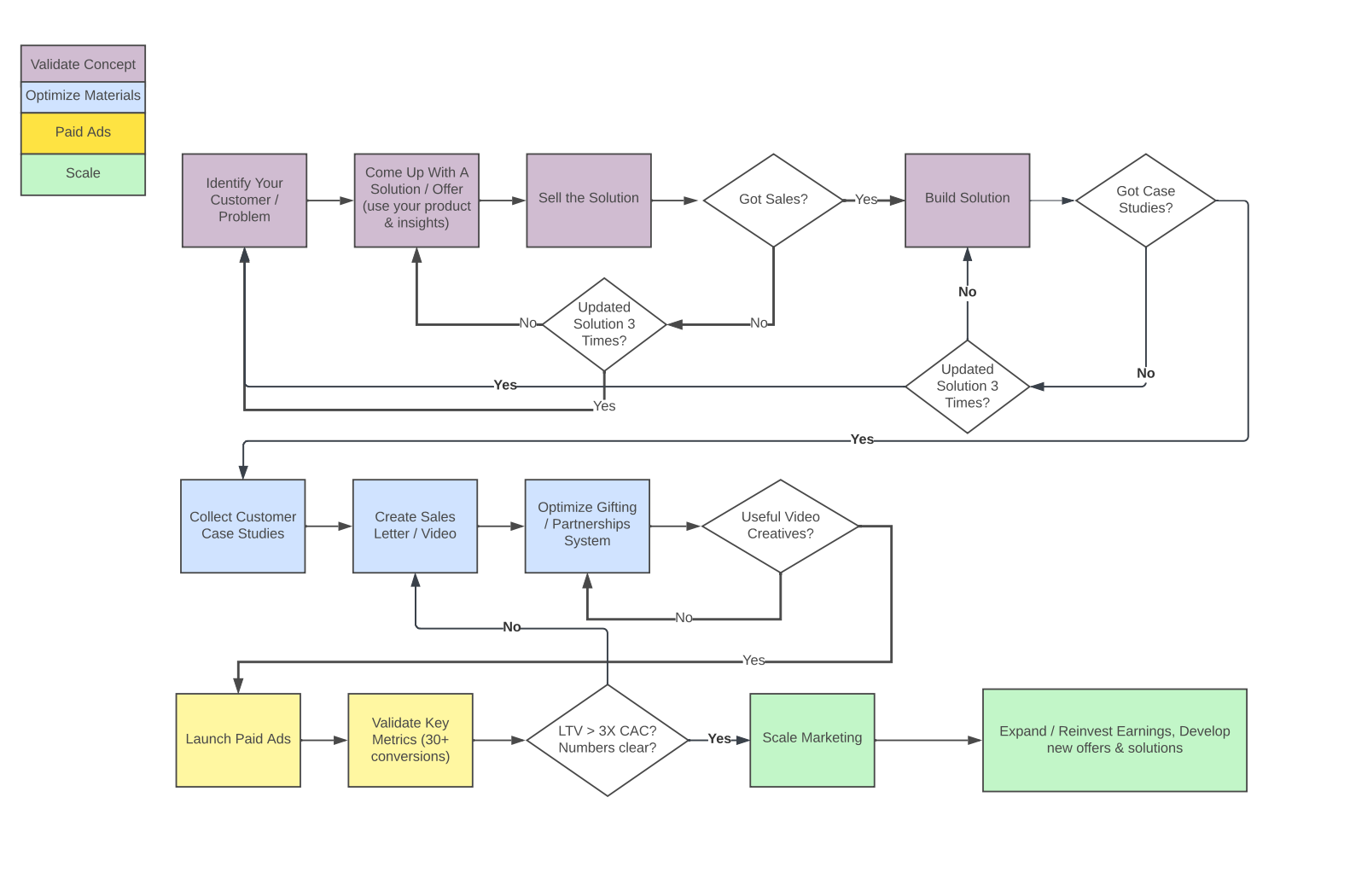
Program Overview:

PART 1: THE FOUNDATION
Learn what makes a health & wellness product scalable online, and follow the path of least resistance.

PART 2: POSITION AS A SOLUTION
How to define your niche and their desired end state so you can position your product as a high converting DTC offer.

PART 3: GET CASE STUDY CONTENT
Validate your product solution and get social proof content-- scripts, examples, and templates included.

PART 4: SOLVE GROWTH & ACQUISITION WITH AI
Input your insights into AI to write viral marketing copy and build a funnel to inspire customers to purchase.

PART 5: SCALING
Uncover the minimum-viable scaling method and take control of your growth, without relying on agencies.

PART 6: BUILDING YOUR TEAM
Assemble a lean, remote team to manage the growth--role descriptions, SOP's, and pre-vetted talent roster included.
What You'll Get
- Access to the details of each step in The ScaleWellness Roadmap: The exact action plan we've followed to scale in the DTC health & wellness space, from product positioning to building your marketing team.
- Access to weekly support: 24/7 direct message support & weekly video call support for feedback and accountability as you scale.
- Plug-and-play templates, scripts, and step-by-step instructions: everything you need for selling a wellness product online.
Ready To Get Started?
The Scale Wellness Roadmap + Consulting is available for a limited number of clients on a first come first serve basis:

60-DAY MONEY-BACK GUARANTEE
If you aren’t satisfied with The ScaleWellness Action Plan, let us know for a full refund within the first 60 days. No questions asked.
Are my results guaranteed?
How long will it take to scale my business?
How long is the commitment in working with you?
Is this worth the price?
About Erik
Malibu, CA
Erik is an internet marketer and documentary filmmaker on a mission to scale the wellness industry.
- 272M+ views on videos shot and edited
- $3M+ spent on online ads
- 7 figures in 12 months for 3+ wellness brands
- 20+ countries hired as a personal creator for Harry Styles, Hailee Steinfeld, Tommy Lee and others.
In 2018, while shooting a documentary in Asia, I caught a parasite. Through my healing journey, I became passionate about helping health and wellness companies scale their products online using video content and ads. Now with AI tools, it's possible to scale even faster.
