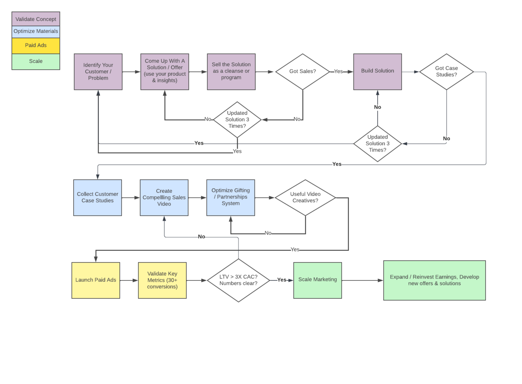
Post COVID:
How we sold $5M+ worth of wellness products & cleanses online using AI
This works for health tech, detoxes, skincare, supplements, coaching & more:
Recent Case Studies
Gut Reset Cleanses - $8.6M sold
- Founder was on a mission to heal using bone broth
- Product was positioned as a cleanse program (solution)
- Philosophy rooted in Ayurveda and Chinese Medecine
- We scaled online using social proof + ads
- Support and exposure rolled in from many celebs








Clean Skincare - $1.2M in 12 months
- Founder created product out of her kitchen
- We positioned product as a skin regimen (solution)
- Philosophy of founder rooted environmental health, birth doula
- We scaled online using social proof + ads
- Support and exposure rolled in from many celebs








Upcycled Apparel - $4.7M sold
- Founder was a designer & artist using upcylced materials
- We positioned product as low volume, exclusive
- Philosophy rooted in art, more from less, lifestyle focus
- We scaled online using social proof + ads
- Support and exposure rolled in from many celebs



Let's Talk...
If you're a founder who offers wellness products, health tech, detoxes, skincare, supplements, programs or coaching and you're ready to scale your business
Book A Call With ErikThe Process
